邮箱登录
English
首页
关于我们
本院介绍
本院领导
学术委员会
国际顾问
院史长廊
新闻聚焦
总览
简讯
出访
来访
专题视频
采访音频
研究成果
上研院报告
上研院观察
专著
论文
时评
机构人员
研究所
研究中心
研究平台
专家名录
访问学者
博士后工作站
职能处室
研究生教育
招生工作
教学管理
学生活动
初试查询
录取查询
亚信专题
关于亚信
亚信智库论坛
中国研究中心
通知公告
研究成果
上研院报告
上研院观察
专著
论文
时评
首页
•
研究成果
•
上研院观察
上研院观察
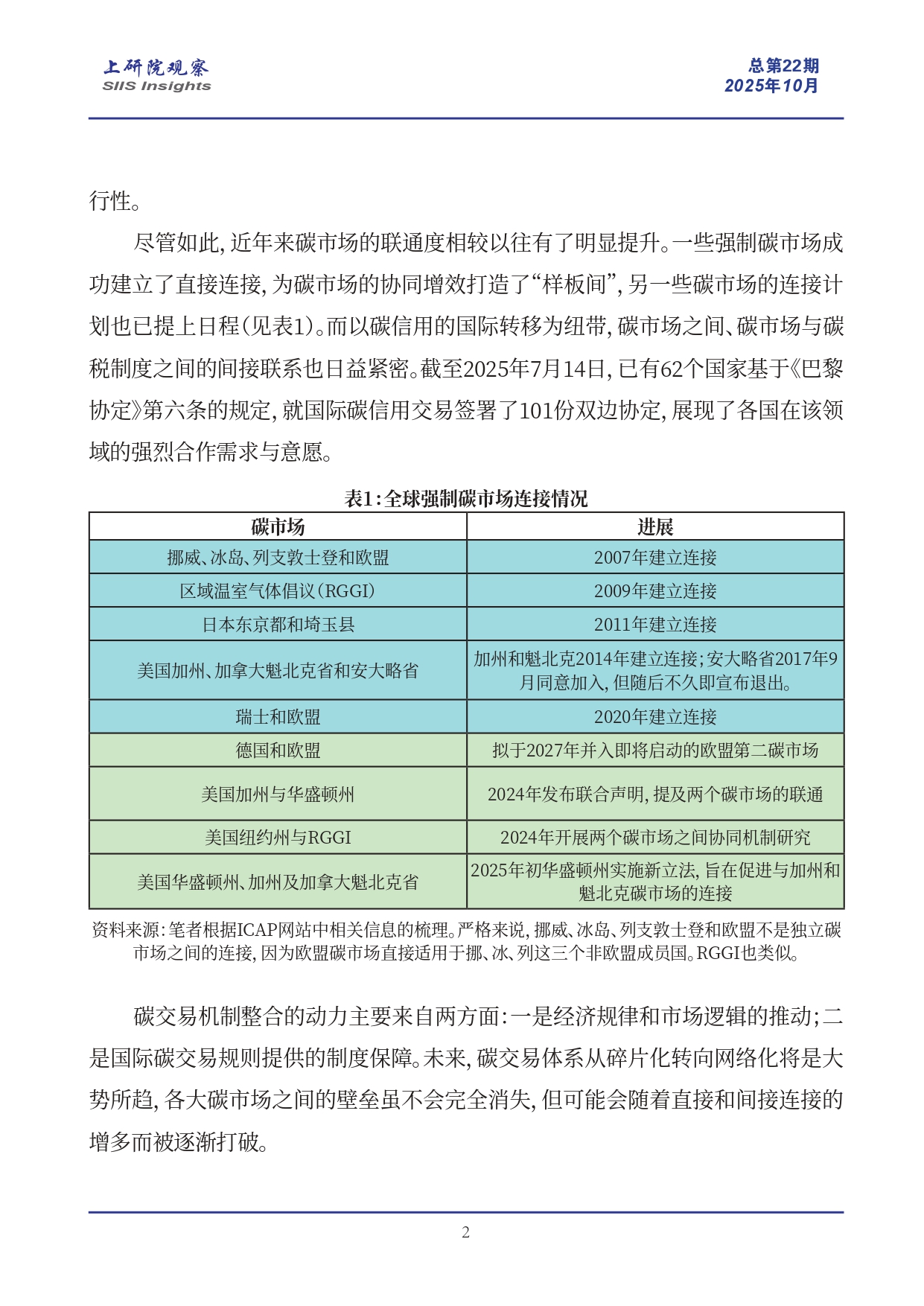
把握全球碳交易机制发展新机遇 不断提升中国碳市场国际化水平
蒋力啸
阅读全文