中日韩城市外交——动力、模式与前景
2016年01月12日
摘要
城市外交是当前中日韩三国合作中的重要组成部分。本文从国际、国家和地方三个层次考察中日韩合作中城市外交的发展动力,发现全球化、国家激励和地方主导三个因素共同推动着中日韩城市外交的发展。在保持友好城市双边交往的基础上,中日韩通过建立论坛机制、搭建协作平台等形式,将友城外交推向深入,并积极发展基于议题领域的跨国城市网络,推进城市外交发展模式的完善。目前,中日韩城市外交在加强沟通、完善全球治理、塑造区域认同方面发挥着积极作用,同时也受制于东北亚政治局势以及城市外交本身的限度。加强在观念、机制和能力层面的持续建设,是中日韩未来城市外交稳步推进的重要路径。
中国、日本、韩国三国人口占东亚地区的74%、世界的22%,经济总量占东亚的90%、世界的20%,贸易总量占东亚的70%、世界的20%。[①] 三国的合作不仅有利于自身经济发展,还将推动东亚一体化进程,为处于后金融危机时代的世界经济增添动力。在三国合作中,地方政府特别是城市之间的交流与合作日趋增多,成为值得关注的现象。中日韩发展地方政府(城市)之间交流的动力是什么,有何一般性与特殊性?中日韩合作中的城市外交有哪些模式可供选择,运行效果如何?在中日韩的合作框架中,城市外交发挥了怎样的作用?其未来发展态势如何?这些是本文探讨的主要问题。
一、中日韩城市外交的动力
(一)关于城市外交及其动力机制的分析
城市外交的兴起是多重力量共同作用的产物。20世纪80年代后,随着全球化的发展,国际关系行为体开始呈现多样化发展态势,包括各级地方政府在内的次国家行为体日益活跃于国际关系舞台,并因其前所未有的参与广度和深度而备受瞩目。[②] 城市外交作为全球化进程中地方和全球连接的重要纽带,日益受到关注。
关于城市外交的定义,目前学界普遍采用的是荷兰国际关系研究所的罗吉尔·范·德·普拉伊吉姆(Rogier van der Pluijm)和简·梅利森(Jan Melissen)的广义定义,即认为“城市外交是城市或地方政府为了代表城市或地区和代表该地区的利益,在国际政治舞台上发展与其他行为体的关系的制度和过程”,该界定认为城市外交活动的领域涵盖了安全、发展、经济、文化、网络和代表(representation)等领域。[③] 中国学者则更倾向于认为,城市外交是国家总体外交的一个组成部分,在性质上属于半官方外交,具有从属性、中介性等特点[④],是“城市配合国家总体外交,在中央政府的授权和政策指导下参与国际交往的活动”。[⑤]
理解城市外交的动力机制,全球化和地方化是两个关键的维度。一方面,全球化的发展重构了中央与地方、强制与自由、等级与平等、秩序与离散等传统国家与社会关系的核心命题,也冲击了人们对于这些关系的认知框架,消解了传统的主权概念,开始注意到国际政治呈现的无序化、分散化和碎片化趋势,认为“地方”和“全球”分别从次国家层面和超国家层面分享了国家的政治优先权[⑥];另一方面,地方政府对全球化并非只是被动地回应,而是通过积极参与被称作“再地域化”(reterritorialization)的进程重新绘制国际关系的图景,发展出自身的外交身份和实践,使随地域配置的稀缺资源在国际关系和外交中发挥日益增长的作用。[⑦] 伴随此类现象的增多,国际关系学界开始承认国际关系和国内政治之间的联动关系,探索国内政治结构、政治制度对国际关系的影响。[⑧] 国内的一些研究也从建构主义视角探讨地方政府和城市的国际身份的形成,城市作为国际行为体的指标因素,城市的自我利益、国家利益、国际利益对其国际行为的影响,以及城市的国际行为与国家行为的关系特征等。[⑨] 这种全球—国家—地方政府(城市)的层次分析为理解城市外交的动力机制提供了一般性的分析框架。
(二)中日韩城市外交的动力
中日韩三国之间地方政府(城市)层面的交流由来已久。可以说,中日韩国家外交关系的建立和发展具有地方先行的传统。中国地方对外交往起步于20世纪70年代;正是得益于中日关系的发展,中日友城外交成为中国友好城市工作的起点。1972年中日两国建交后,两国地方政府之间的交往开始活跃起来。在日本神户市市长、日中友好体育恳谈会顾问宫崎辰雄率日中友好青少年访华团到访中国期间,周恩来总理会见了宫崎辰雄市长,欣然同意其加强中日港口合作的提议。随后在廖承志等人的推动下,1973年6月24日,天津市和神户市正式结为友好城市。这也是中国对外缔结的第一对友好城市。[⑩] 此前,日本横滨曾在1971年中日恢复邦交前致函中国国务院,希望与上海市发展友好城市关系。在神户市与天津市结为友好城市的推动下,上海市与横滨市在1973年11月30日结为友好城市,由此掀起了国际友好城市工作的热潮。西安与奈良和京都、上海与大阪、南京与名古屋等先后建立友好城市关系。20世纪八九十年代,两国缔结友城的数量更是迅速上升。
在中韩建交过程中,地方政府也发挥了重要作用,有研究表明,以山东省为代表的地方政府出于扩大与韩国双边贸易和吸引韩国投资的经济需要,向中央政府“陈情”和“游说”,为推动中韩建交发挥了积极作用。[11] 在传统双边友城外交稳步发展的基础上,20世纪90年代至21世纪初期,中日韩开始发展三国友城多边交往的论坛机制(如中日韩友好城市大会),一些基于议题的协作网络(如东亚经济交流推进机构)得以建立,三国地方(城市)合作日益活跃。
中日韩城市外交的动力机制也可运用国际—国家—地方三个层次的分析法加以考察。首先是国际层次的发展。第二次世界大战结束后,国际政府间组织、跨国公司、国际非政府组织等非国家行为体在国际事务中越来越活跃,影响力也越来越大,主权国家垄断外交的格局逐渐被打破。同时,国际事务和国内事务的界限越来越模糊,诸如全球金融危机、气候变化、恐怖主义、跨国犯罪等国际问题越来越成为国内各级政府的棘手问题,传统上将国内问题和国际问题区别对待的做法已经越来越捉襟见肘。在应对全球转型时,治理在不同的地域范畴经历着重构过程,全球化是中日韩城市外交发展的国际背景。“随着全球化程度的加深,它产生了一种重新划分社会经济活动领域的压力,这种划分通过次国家、地区和超国家经济区域、治理机制以及文化复杂性的形式来体现”。[12] 城市和主权国家的关系也被置于这一全新图景中重新审视。作为全球化网络的节点,城市聚集着复杂的全球组织指挥系统,它日益成为全球政治、经济和社会生活命脉的主宰。“城市间经济网络开始主宰全球经济命脉,使若干世界性的节点城市成为在空间上超越国家的实体,并逐渐形成多极、多层次的世界城市网络体系。”[13] 这种转变在国际关系中的一个重要表现就是城市外交的兴起。
其次是国家层面的激励。中日韩三国中央政府的宏观政策为中日韩城市合作奠定了基调。目前,由中日韩领导人会议机制、三国在各领域的部长级会议机制、三国经济界人士召开的商业论坛以及各界人士开展的联合研究所组成的一套自上而下的,囊括官、产、学三个层次的合作体系初步建立。[14] 中日韩合作框架经历了对“10 3”框架的依赖和脱离,由领导人会议到部长会议再到民间论坛,自上而下逐渐拓展,并将科技、物流、卫生、旅游等作为重点。2009年10月,三国领导人会议决定筹建三国合作秘书处。2010年12月,三国在韩国首都首尔签署了《关于建立三国合作秘书处的协议》。2011年9月,三国合作秘书处在韩国首尔正式运行。由此,三国合作体系框架更加完整,合作机制具备一定独立性,并提出以“东亚共同体”作为三国合作的未来方向。
在此框架下,三国的交流合作正迎来地方与城市唱主角的时代。中日韩三国合作秘书处副秘书长毛宁指出,“在三国合作中,地方合作大有可为。地方政府在推进中日、中韩、中日韩合作方面展现出来的热情和积极性非常高,一些合作的想法和项目也很有新意和创造性。”[15] 2015年6月1日,中韩自贸协定正式签署,协定第十七章第25条创新性地设立了促进两国地方经济合作的条款,将山东威海与韩国仁川自由经济区作为地方经济合作示范区,并把合作建设烟台中韩产业园写入协议附件。[16] 双方在包括但不限于贸易、投资、服务、产业合作领域探索和实施合作,并在地方经济合作方面发挥示范和引导作用。这些机制和平台的建立,为中日韩的地方政府(城市)通过开展公共外交,促进三方合作提供了一定的政策基础和制度激励。
最后是地方层面的主导。相关文献认为,地方政府(城市)的主要动机是追求地区经济利益,主要有两类研究:一是从财政分权角度的研究考察地方政府国际行为,[17] 如苏长和运用现代产权经济学中的委托—代理人理论解释财政分权对地方政府国际行为的影响;[18] 二是对国际经济合作与地方政府行为的研究,国内的此类研究多围绕中国沿海、西南、西北和东北等地区的省份参与次区域合作而展开。[19] 尽管研究视角有所不同,但两类研究均认为地方政府的主要行动逻辑是追求自身经济利益。
对中日韩三国城市外交动力的考察,基本符合这类行为逻辑。中日韩三国的地方政府(城市)对开展城市外交具有很强的主动性。首先,根据世界银行的数据,中日韩三国1950—2012年城市化水平均呈快速增长的发展趋势。日本已进入高度城市化的后期阶段,城市化率高达91.73%;韩国处于城市化后期阶段,城市化率为83.47%;而中国刚刚步入城市社会,处于城市化中期阶段,城市化率为51.78%。[20] 城市化水平的提升,是促使中日韩地方政府(城市)开展对外交往的重要因素。其次,中日韩在推进地方交流方面均设置了负责统筹和协调的专门机构,这正是地方(城市)对外交往达到一定规模与活跃度的体现。中国人民对外友好协会在1991年成立的国家友好城市办公室基础上,推动成立了中国国际友好城市联合会,作为国际友好城市工作的专门管理机构,[21] 并建立了经济合作委员会和国际友好城市交流中心,逐步形成具有中国特色的、比较完善的国际友城管理机制。推动日本地方政府国际行为的机构主要是日本财团法人自治体国际化协会(CLAIR),该协会设立于1988年,是日本各地方政府为促进国际交流,推动各地区国际化进程而联手成立的共同办事机构,其致力于加强日本城市同海外的交流与联系。[22] 韩国则有韩中友好协会、韩中亲善协会、韩国地方自治团体国际化财团(2010年并入韩国全国市道知事协议会)等机构推动地方合作,其广域自治团体也都拥有涉外专门机构。[23]
二、中日韩城市外交的模式
(一)友好城市交往:中日韩城市外交的基础
国际友好城市,是两个国家的地方政府(省、州、市、县)为了加强友好合作而通过协议形式建立起来的一种固定的国际联谊与合作关系。它是各国城市与地方政府对外关系的重要平台,也是各国城市外交和地方政府外交的重要形式,还是各国城市与地方政府对外交流合作的重要渠道。中日韩城市外交的基础正是传统的国际友好城市交往。
中日韩三国在对外缔结友好城市方面都展现出很高的热情。根据中国国际友好城市联合会统计,到2015年12月16日,中国有30个省、自治区、直辖市(不包括台湾省及港、澳特别行政区)和449个城市与五大洲133个国家的485个省(州、县、大区、道等)和1 488个城市建立了2 225对友好城市(省州)关系。[24] 根据日本自治体国际化协会和韩国全国市道知事协议会的统计数据,日本地方政府(包含都道府县、市区町村)与海外缔结的友好城市数量为1 684对,[25] 韩国地方政府(包括广域自治团体与基层自治团体)与海外缔结的姊妹城市数量则为1394对。[26] 可以看出,中日韩极为重视友好城市交流活动的开展。友好城市交往包括双边友城外交和多边友城外交,这两种类型的城市外交活动在中日韩之间都得以开展。
第一,双边友城外交稳步发展。中日韩之间缔结的双边友城数量均位列各自友城总数前列。在中国与外国缔结的2 225对友好城市(省州)关系中,与日本的友好城市(省州)关系为250对,与韩国的友好城市(省州)关系为163对,分别居中国与外国缔结友好城市(省州)的第一位与第三位。[27] 日本方面,在日本与外国缔结的1 684对友好城市(省州)关系中,与中国的友好城市(省州)关系为361对,与韩国的友好城市关系为259对,分别居日本与外国缔结友好城市(省州)关系的第二位与第三位。[28] 韩国方面,在韩国与外国缔结的1394对友好城市(省州)中,中国和日本也分居第一位和第二位,是韩国地方政府对外交流的主要对象。[29]
以友好城市为主要载体的地方交流,在国家关系较好的时期,是国家交流与合作的重要载体,在农业、科技、城市建设、医疗、救灾等领域可开展互惠互利的务实合作;在两国关系困难的时期,友好城市又可以其半官方的灵活性,为缓和矛盾、转圜两国关系作出贡献,发挥“以民促官”、“以地方促中央”的独特作用,成为双边关系的重要社会基础。例如,中日关系在2004—2005年间降至冰点,青岛市与其友好城市下关市排除各种困难,如期举办了“青岛—下关结好25周年”庆典,为维护中日关系作出了努力。2010年9月末,日本非法扣押中国渔船船长事件发生后,在舆论紧张的情况下,青岛市向85岁高龄的下关市日中友好协会会长金田满男授予了青岛市人民对外友好协会荣誉理事称号,此举经日本主流媒体报道后,给当地对华友好人士注入了一针强心剂。[30] 2015年5月25日,在中日关系因历史问题、领土问题等陷入冰点之际,日本自民党总务会长二阶俊博率领3 000人访华团到北京参加中日友好交流大会,并获习近平主席接见,访华团中有许多人是日本地方政府官员。二阶俊博在大会结束后还以大连荣誉市民的身份率300人到访大连。[31] 这些以地方政府(城市)为载体的交流,在两国关系的特殊时期,成为保持善意沟通的纽带,尽管不可高估其作用,但“至少对中日关系恢复正常发展的趋势,能起到积极作用。在日本政府不愿意反省的情况下,(民间交流)对日本政府开倒车的行为也是一种牵制。”[32]
双边友城外交中值得关注的特例是首都城市的合作与交流。中国首都北京、韩国首都首尔和日本首都东京之间相互缔结了友好城市关系。北京、首尔、东京都是世界级大都市,都举办过奥运会,也均面临许多共同的问题,通过城市外交,可以更好地互相学习。近年来,东京都知事和首尔市市长都分别明确使用了“城市外交”的提法。日本东京都知事舛添要一2014年2月18日接受日本《产经新闻》的采访时表示“要和北京、首尔这样的姐妹城市开展与国家意义不同的城市外交”。[33] 随后在受北京市邀请访华并与中日友协会长唐家璇的会谈中,舛添要一呼吁在城市外交基础上改善中日关系,唐家璇对此表示欢迎。2015年首尔市长朴元淳访问日本,其间在早稻田大学向300余名学生和市民发表了以“首尔市的新沟通市政和城市外交”为主题的演讲,强调以城市外交为出发点,共同克服老龄化、低生育率、青年失业、城市再生等问题,并提议构建首尔—东京—北京的三城协商机制。日本和韩国首都城市行政长官对“城市外交”的公开使用,体现了其积极推进城市外交的态度。需要指出的是,对于日韩使用“城市外交”的提法,其出发点和具体内涵还需置于具体语境下仔细甄别、谨慎回应。
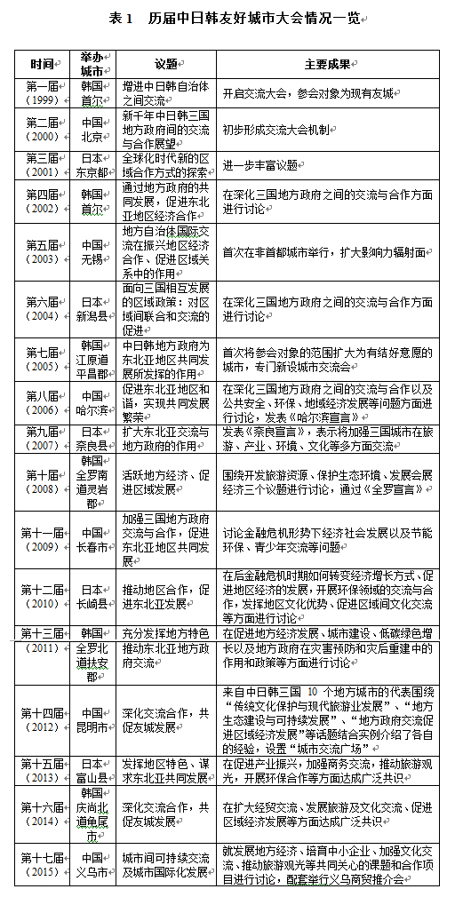
第二,多边友城外交有序开展。多边友城外交一般通过论坛或搭建协作平台的形式将交往推向深入,这方面的典型是中日韩友好城市大会机制。中日韩友好城市大会始于1999年,由中国人民对外友好协会、韩国全国市道知事协议会、日本自治体国际化协会共同主办,在三国轮流举行,每年由建立友城关系的城市派代表出席,共商友城合作和城市发展经验,迄今已举办17届,成为三国地方政府交流与合作的重要机制,为三国地方政府沟通信息、扩大协作提供了重要平台(表1)。

资料来源:笔者根据中日韩媒体的公开新闻报道、有关省市外事办公室官网、中国人民对外友好协会官网、《友声》杂志、日本自治体国际化协会官网等信息综合整理而成。
除中日韩友好城市大会以外,中日韩还有其他机制化和常态化的地方政府(城市)会议。例如,由中国人民对外友好协会、中日友好协会和日本全国知事会共同主办的中日省长知事论坛就体现了两国地方政府加强友城交流,增进国民相互了解和信任,深化互利合作,推动两国关系改善与发展的愿望。该论坛是在已经持续15年的“意见交流会”的基础上形成的,迄今已举办两届。又如,于2002年启动的中韩地方政府交流研讨会以增进中国各地方政府国际交流部门与韩国地方政府驻华代表之间的友谊,促进地区发展和相互合作为目的,迄今已举办12届,并已成为两国地方政府间交流与共享信息的坚实平台。这些机制化的多边城市论坛与协作平台“能将一对一的友好城市‘点’转化成‘面’,将原先单个需求连接起来,整合资源,节省时间和成本,实现规模经济效应,而贸易、投资、能源、环境和人文等单个领域的多边交流合作又能适度超脱于国家间政治,找到各自所需,进而有利于多边地方发展,促进多边关系。”[34]
此外,在首都城市方面,在双边首都友城合作的基础上,最初由一位首尔大学教授于1991年提议的北京—东京—首尔都市圈合作(BESETO)也有一定进展。设想中的北京—首尔—东京都市圈合作包括三个阶段:第一阶段是意见交流与议程设置,通过经济领域的相互投资、劳务输出,城市管理的信息交流、科技领域的信息网络、环保和文化领域的信息交换等,推动合作分委员会的建立;第二阶段包括经济领域的合资、城市官员的交流、学术领域的交流、交通和旅游线路的设计、文化中心的建立等,打造三市合作研究院;第三阶段包括全方位的合作规划,外交使馆的建立,开展文化节庆活动,建立永久性的机构,等等。[35] 总体而言,首都圈合作具有引领作用,对周边具有辐射性。北京、首尔、东京的交流能取长补短,带动相邻城市地带的发展,为东北亚的和平与繁荣作出贡献。随着京津冀一体化进程的发展,首都友城的合作可以扩展为北京、天津—首尔、议政府—东京、横滨城市圈,直至拓展为环黄海经济圈的城市合作。
(二)跨国城市网络:中日韩城市外交的趋势
近年来,网络在国际关系中的运用得到了越来越多的重视。网络被视为“促进集体行动与合作、施加影响以及作为全球治理方式的组织模式”,[36] 美国学者泽夫·毛兹(Zeev Maoz)甚至直言,“国际关系成了关于网络的关系”,[37] “网络权力”(Network Power)的概念也被提出并讨论。[38] 城市作为新兴行为体,在全球化时代被卷入形形色色的跨国社会网络之中,许多原本属于市政管理的事务加入了复杂的跨国因素而变得更加复杂和不确定,城市面临着与国家体系、国际体系和全球体系的频繁互动,跨国城市网络(transnational municipal networks, TMNs)应运而生。上述城市间合作(city-to-city cooperation, C2C)通常是城市网络的基石。
跨国城市网络可界定为“随着作为次国家层面重要经济、政治和文化节点的城市能动性和相互依赖性不断强化,为了更有效地处理共同面对的全球性和地区性议题,城市之间通过一种超越国家边界的自愿、互利及协商式的横向互动交流方式来建立一个制度化的合作平台,从而汇集治理资源,分享知识与信息,交流最优实践并强化共识。”[39] 跨国城市网络最初起源于欧洲,20世纪中叶后向北美、大洋洲、亚洲和拉美地区扩散。跨国城市网络往往具有三个特征:一是成员城市的自主性(autonomy)和自愿性;二是多中心、横向与非等级制特征;三是成员城市之间的“去中心化合作”特征。[40] 相比于国家层面推动的友城模式,最初由市民社会驱动的跨国城市网络日益成为城市外交发展第三阶段的特征,[41] 不仅表现为国家之间的政府关系,也表现为一种社会文化之间的社会关系,一定程度上反映了外交从“国家间政治”(politics among nations)向“跨网络间政治”(politics among networks)的转变。[42] 马可·凯纳(Marco Keiner)和阿雷·吉姆(Arley Kim)曾根据空间范围、部门/专题议题、成员、创建/主导机构等标准对城市网络作了类型划分。[43] 根据中日韩合作中的跨国城市网络及其间的城市外交行为,笔者将分类标准进行适当修改,以求更好地考察中日韩参与跨国城市网络的现状和特征(表2)。
第一,中日韩参与跨国城市网络的现状和特点
中日韩城市网络[44] 的发展与世界范围的其他跨国城市网络相比起步较晚(表3)。这与东亚三国市民社会的发展程度有一定关系,东亚三国都具有强势政府的传统,使其合作更多是由国家自上而下推动,而较少由社会力量自下而上推动。20世纪六七十年代起,日本非政府组织开始出现并发出市民社会的声音,日本地方政府国际交往的基本思路和实际操作也逐渐从重“国际交流”向重“国际合作”、从重“双边往来”到重“多边网络化组织”转变。[45] 这类多边城市组织往往吸纳多国的城市参与,具有双边合作难以替代的优势。由于其间多国的整体利益往往优先于其中两国的个别问题,因而一般会相对淡化个别国家的复杂政治纠葛,而更注重具体问题的解决。

资料来源:笔者根据马可·凯纳和阿雷·吉姆的城市网络类型图表修改而成。Marco Keiner and Arley Kim, “Transnational City Networks for Sustainability,” p. 1380.
从表3可以归纳中日韩参与跨国城市网络的几个特点。首先,从空间范围看,中日韩在跨国城市网络中的合作覆盖了不同的空间范围,既创建了东亚三国之间的跨国城市网络,也参与了东北亚地区(包括俄罗斯、蒙古)、亚太地区乃至全球范围内的跨国城市网络合作。总体而言,相对于由国家层面推动的城市间国际合作,东亚三国通过加入跨国城市网络来开展国际气候

资料来源:笔者通过各组织官方网站与出版物等信息综合整理而成。
治理等议题交流与合作的进程相对迟缓,对亚太和全球范围跨国城市网络的参与体现出明显不同的选择。例如,韩国对参与ICLEI最为积极,中国则对UCLG最为积极,尽管日韩城市均未参与CAI-Asia,但日本却为该组织提供赞助。需要特别指出的是,目前尚难以判断中日韩三方在这些网络内是否存在明显互动。[46] 与欧美国家相比,东亚三国在同跨国城市网络的互动过程中还较为被动,更倾向于推进自身发起的城市网络(日本较为明显),以下关于网络运行效果的分析也进一步证实了这一点。其次,从参与主体看,既有地方政府(城市),也有非政府组织、双边或多边发展机构、学术和研究机构等,参与主体比较多元,例如东亚经济交流推进机构(OEAED)的成员就既有会员城市,又有商会等会员团体。再次,从议题领域看,主要集中于低政治领域尤其以环境保护、灾害管理等为主。由于环境问题具有跨界性和弥散性,往往成为网络治理关注的首要议题之一,紧随其后的是城市建设议题,同时旅游、文化、经贸、物流等领域的合作也已受到关注,体现出较强的经济利益导向,部分印证了本文第一部分关于地方层面动力的分析。最后,从运行效果看,东亚三国城市网络的合作具有较强的持续性,许多机制的常设会议已运行超过10年,这种持续性是运行效果的重要保障。相比之下,对亚太和全球城市网络的参与则具有较大的不稳定性。
第二,跨国城市网络在中日韩合作中的发展趋势及其作用。首先,网络合作方式的优点是其非约束性。以环境合作为例,中日韩环境合作目前尚未形成以条约体系构建的有约束性的制度规范,而以地方政府(城市)为主要参与者的治理网络则更具弹性,能在自愿、互利、协商的基础上,寻找共同关切,这种在地方层面的合作“有自身的灵活性和优势,对于推进整体区域一体化具有基础性作用”[47]。其次,网络合作强调多元行为体的参与,具有显著的治理特征。“城市是信息交换、传播中心,也是信息生产核心地带,非政府行为体只有依托城市才能参与全球治理进程,反之城市通过非政府行为体才能实现对全球公民社会的参与。”[48] 例如OEAED的决策机构——机构会议就由城市市长会议和商会会长会议两部分组成,充分调动商会、企业等行为体的参与。最后,网络可促进参与者之间的相互学习、形成共识。例如,已成功运行两轮共计十年的北九州清洁环境倡议就特别注重成功实践(successful practice)的复制(replication),通过协调技术来支持和激活资源,尤其是低成本、低技术需求和基于当地的活动可以较好地被复制。[49]
与欧美相比,中日韩三国在缔造和参与跨国城市网络方面起步较晚且进展相对迟缓,但跨国城市网络是中日韩城市外交的新趋势,它有助于城市相互间交流和分享成功实践和治理经验,有助于中日韩城市共同问题的解决。
三、中日韩城市外交的前景
中日韩城市外交已取得了一定成果,在三国中央政府关系因历史问题和领土争端等时有波折的情况下,在各个领域和层面上以地方政府为主体的合作发挥了保持民众交流、沟通了解的作用。传统的中央政府间外交有其局限性,而地方和城市的交流以其灵活和务实的特点,可有效发挥地缘和资源优势,是开展公共外交的有效手段,也是值得积极开拓的重要合作途径。根据一些学者提出的对城市外交的“嵌入式”解释,[50] 中日韩城市外交在嵌入东亚主权国家体系的同时,并没有从根本上否定主权外交体系,而是适应全球化和城市化的需要,通过功能性适应而发展出一种与主权外交体系并存的新外交体系。
目前,中日韩城市外交主要起到以下三方面积极作用:加强沟通、完善全球治理、塑造区域认同。第一,加强沟通。在中日韩三国中央政府层面的合作受制于政治关系而曲折前行的过程中,城市外交能有效规避中央政府合作中的政治敏感度。地方政府(城市)既具有一定权威性,又具有一定灵活性的身份,使其在合作中无论作出承诺还是履行承诺,都能从更务实的角度出发,就事论事,较少受三国政治关系波动的牵制,从而保持民众层面的交流和沟通。
第二,促进全球治理。现有的国际治理体系存在的一个重大缺陷是成员资格多由主权国家垄断,非国家行为体和次国家行为体表达意见的机会有限,此种安排已经招致部分学者的怀疑和责难。[51] 近年来,城市和地方政府开始寻求提升国际制度的透明度,扩大全球治理的参与度,通过倡议政策日程、呼吁国际舆论、缔结“跨国倡议网络”[52]、施加社会压力等方式提升城市在全球治理中的影响力。治理的主要特征是多元行为体的参与,在城市外交中,不仅地方政府要参与其中,而且当地企业、媒体等也应参与其中,这是全球治理的题中应有之义。
第三,塑造区域认同。研究东北亚合作的学者普遍认为,东北亚区域认同的缺失阻碍了地区合作机制的形成和建立,这不利于东北亚共同价值观、内聚力和相互依赖的形成,也不利于东北亚区域合作的推进。因此,为加强合作,必须从重塑各国身份认同着手。基于跨国城市网络的城市外交能增进城市在共同关注领域的相互学习,从而塑造共同的认知。例如,在环境保护领域,大连与北九州多年来的合作与交流曾获得时任驻日大使王毅“中日间友好城市交流典范”的高度评价。[53] 在污水处理等领域,两市除了在供水、污水和污泥处理的技术领域进行广泛交流与合作外,还十分注重开展人才培养与交流合作,[54] 实现由技术分享到理念分享,最终塑造关于环保标准的共同认知。关于颇具成效的大连与北九州的环境合作,一些分析认为,全球环保标准的扩散及其本地化,才是这项城际合作的重要动机。[55]
中日韩城市外交的发展还面临一些制约因素。其一,东北亚政治局势。一方面,由于日本不能正确认识和对待历史,使三国在中央政府层面的关系处于较紧张状态,这也制约了地方的交往。进入21世纪以来,在政治右倾化背景下,日本在历史问题和钓鱼岛问题上一再挑起事端,背离中日邦交正常化的原则和精神,导致中日关系陷入“政冷经冷”、“官冷民冷”的低谷。要消除两国关系的政治障碍,还需双方加强相互认知,重建政治安全互信。另一方面,朝鲜半岛的和平与稳定是东北亚城市交流合作的前提。东北亚地区目前的结构矛盾是经济依存度高而安全关系紧张。二战以后美国在东亚缔造了军事同盟体系,在政治与安全方面隔离中国,如今东亚三国合作的深度推进,也在很大程度上受制于美国这个域外因素。中日韩合作攸关东北亚稳定和中国的长远利益,也是探索在国家间政治关系不佳的情况下,如何发挥城市外交作用的案例。
其二,城市外交本身的限度。地方层面的交往具有较强的灵活性,可以处理国家层面暂时不便解决的某些难题,但其始终具有附属性和局限性,若处理不当,会产生一定的负面效应。例如,在东京都知事舛添要一提出“城市外交”概念后,日本国内对此也有不少反对和质疑的声音,称城市外交难以回避国家间的争议分歧,反而可能会向国际社会传递错误信息。结合日本地方自治扩大的趋势,地方外交的一些负面影响值得关注和警惕。地方政府层面在发展对外关系包括对华关系时,通常会从局部利益、眼前利益甚至政客的个人利益出发,这就大大增加了其政策的不确定性。再加上一些伺机扩大地方自治权力的政客的私利驱动,一些地方成为右翼势力活动的舞台。曾有学者分析“日本一部分外交资源向强势地方政府的集结会给日本对外关系注入新的特质,甚至影响双边关系大局”,[56] 对此我们也应有所警惕。
总体上,中日韩三国中央政府的宏观政策为中日韩城市合作奠定了基础,由中日韩领导人会议机制、各领域部长级会议机制以及涉及经贸、环保、人文等领域50多个官方交流合作机制组成的自上而下的合作体系已初步建立。在此框架下,三国的交流合作将迎来地方与城市唱主角的时代。城市既是国家主权体系的权力节点,也是国际体系和全球体系的重要支点,是多重体系功能和权力重叠的地带。中日韩城市外交是适应全球化和城市化的需要,通过功能性调整而发展出的嵌入东北亚主权国家体系的新外交体系,这一体系既是东北亚主权国家外交体系的重要组成部分,也是国际制度和国际社会体系的重要组成部分,应从东亚区域合作、亚太合作和区域治理等多重视角思考其未来发展。基于已经取得的成绩和当前面临的挑战,中日韩城市外交的未来发展需要从以下几个方面加以推动:
首先,中日韩城市外交应充分关注对方的国际利益、国家利益和城市利益,这是三国城市外交实现可持续发展的根本基础和强大动力。中日韩城市外交应在保持友好城市双边交往的基础上,通过定期召开会议(论坛)与搭建协作平台的形式,将友好城市外交推向深入。由于带有较强的网络式治理特征,聚焦特定议题的跨国城市网络也是推进中日韩合作的有效形式,未来应考虑如何强化在国际城市外交网络下的中日韩跨国城市网络的真正建设,尤其是探索中国主导的议题网络建设,增强中国在相关议题领域的话语权。
其次,在观念层面,要促进中日韩三国中央政府对地方(城市)合作重要性的认识,积极探索在现有合作框架下,发挥地方政府(城市)交流与合作作用的空间。区域合作的推进离不开政治共识与安全共识的达成,这对于历史纠葛复杂、结构矛盾难解的中日韩三国而言尤为重要。目前三国正在推进的“中日韩智库网络”(Network of Trilateral Cooperation Think-tanks)建设就旨在通过加强三国智库间的对话与合作,研究三国合作的共同利益基础、优先领域、面临的机遇和挑战,为三国合作积累共识,提供理念引领和智力支持。从目前该网络的进展看,发展地方政府(城市)层面的合作是其重要的研究和对话领域之一。
再次,在机制层面,要实现城市外交工作由外事部门“一元化”统筹向各相关部门团结协作的“多元化”方向转变;另外,在行动层面开展交流要坚持“以人为本”、官民并举、以民促官的原则,充分调动社会资源和民间力量,推进市民、文体团体、青少年、学校及企业等各层次的交流。
最后,在能力层面,要提升地方外交能力,包括加强对地方领导人的对外政策和外事纪律的教育,进行必要的公共外交与媒体应对能力的培训。东北亚地区政治、安全关系复杂,地方政府(城市)对外交往的增多将使相关部门和人员不可避免地应对一些复杂事态和突发状况,提升相关部门和人员的政治素质和业务素质,能更好地发挥城市外交的积极作用,为服务国家总体外交做出更大贡献。
[修回日期:2015-12-29]
[责任编辑:陈鸿斌]
[①] 参见《中日韩合作(1999—2012)》(白皮书),中国政府网,2012年5月9日,http://www.gov. cn/jrzg/2012-05/09/content_2133457.htm。
[②] See Ivo D. Duchacek, The Territorial Dimension of Politics: Within, Among, and Across Nations, Boulder CO and London: Westview Press, 1986.
[③] Rogier van der Pluijm and Jan Melissen, “City Diplomacy: The Expanding Role of Cities in International Relations,” Clingendael Report, No. 10, The Hague, Clingendael Institute of International Relations, April 2007, p.12.
[④] 龚铁鹰:《国际关系视野中的城市——地位、功能及政治走向》,载《世界经济与政治》2004年第8期,第42页。
[⑤] 熊炜、王婕:《城市外交:理论争辩与实践特点》,载《公共外交季刊》,2013年春季号,第14页。
[⑥] James N. Rosenau, Along the Domestic-Foreign Frontier: Exploring Governance in A Turbulent World, Cambridge: Cambridge University Press, 1997, p. 99; Gerald Segal, “Deconstructing Foreign Relations,” in David S. G. Goodman and Gerald Segal, eds., China Deconstructs: Politics, Trade and Regionalism, London: Routledge, 1994, pp. 322-355;约瑟夫·A.凯米莱里等:《主权的终结?——日趋“缩小”和“碎片化”的世界政治》,李东燕译,浙江人民出版社2001年版;Timothy O’Riordan, “Globalization and Localization,” in Timothy O’Riordan, ed., Globalism, Localism and Identity: Fresh Perspectives on the Transition to Sustainability, London: Earthscan Publications Ltd, 2001; 唐士其:《全球化与地域性:经济全球化进程中国家与社会的关系》,北京大学出版社2008年版;等等。
[⑦] David Criekemans, “Exploring the Relationship between Geopolitics, Foreign Policy, and Diplomacy,” International Studies Review, 2011, p. 714.
[⑧] Robert D. Putnam, “Diplomacy and Domestic Politics: The Logic of Two Level Games,” International Organization, Vol. 42, No. 3, 1988, pp. 427-460; Peter B. Evans, Harold K. Jacobsen, and Robert D. Putnam, eds., Double-Edged Diplomacy: International Bargaining and Domestic Politics, Berkley: University of California Press, 1993; Helen V. Milner, Interest, Institutions and Information: Domestic Politics and International Relations, Princeton, N.J.: Princeton University Press, 1997; Chris Brown, et al, International Relations in Political Thought, Cambridge: Cambridge University Press, 2002; Chris Brown, Sovereignty, Rights and Justice: International Political Theory Today, Cambridge: Polity Press, 2002.
[⑨] 高尚涛等:《国际关系中的城市行为体》,世界知识出版社2010年版。
[⑩] 参见《天津友好城市的发展》,天津政务网,2007年8月31日,http://www.tj.gov.cn/zjtj/ yhcs/ycdywj/200708/ t20070831_3087.htm。
[11] 参见祁怀高:《中国地方政府对中韩建交的影响——以山东省的作用为例》,载《当代韩国》2010年冬季号,第66页。
[12] David Held, Anthony McGrew, David Goldblatt, and Jonathan Perraton, Global Transformations: Politics, Economics and Culture, Cambridge: Polity Press, 1999, p. 28. 转引自[英]彼得·纽曼、安迪·索恩利:《规划世界城市:全球化与城市政治》,刘晔等译,上海人民出版社2012年版,第25页。
[13] 罗红波主编:《城市:全球化网络的节点》,社会科学文献出版社2010年版,第22页。
[14] 参见王涛:《中日韩合作机制的形成与演进》,载《国际研究参考》2012年第10期。
[15] 《专家谈中日韩地方合作》,凤凰网,2014年3月6日,http://finance.ifeng.com/a/ 20140306/11817171_0.shtml。
[16] 《中韩自贸协定 山东威海先行先试》,新华网,2015年6月3日,http://news.xinhuanet. com/local/2015-06/03/c_1115501361.htm。
[17] 陈志敏:《次国家政府与对外事务》,长征出版社2001年版;苏长和:《国内—国际相互转型的政治经济学》,载《世界经济与政治》2007年第11期,第6-13页;杨勇:《全球化时代的中国城市外交——以广州为个案的研究》,暨南大学2007年博士学位论文;苏长和:《国际化与地方的全球联系——中国地方的国际化研究(1978-2008年)》,载《世界经济与政治》2008年第11期,第24-32页;苏长和:《中国地方政府与次区域合作:动力、行为及机制》,载《世界经济与政治》2010年第5期,第4-24页;王立军:《全球化背景下的中国地方政府国际合作》,山东大学2012年博士学位论文。
[18] 苏长和《国际化与地方的全球联系——中国地方的国际化研究(1978-2008年)》,第24-32页。
[19] 代表性研究有陈志敏:《沿海省份与中国的对外政策》,载郝雨凡、林廷编:《中国外交决策:开放与多元的社会因素分析》,社会科学文献出版社2007年版;周元:《当代中国省会城市参与对外交往的研究》,载《人大国际评论》2004年第l期,第149-150页;杨文武:《中国四川与东南亚经贸合作研究》,巴蜀书社2008年版;韦朝晖、陈万华:《面向可持续协调发展——广西与周边东盟国家互利合作》,广西师范大学出版社2009年版;陈迪宇:《云南与“大湄公河次区域经济合作机制”》,载《国际观察》2008年第6期,第18-19页;全洪镇:《东北亚跨国地方间经济合作研究——以中国吉林省、俄罗斯滨海边疆区、韩国江原道为主》,吉林大学2009年博士学位论文;李道军、胡颖:《中国新疆参与中亚区域经济合作的机制比较与启示》,载《新疆社会科学》2011年第3期,第54-58页。
[20] 李芬、李岱青、张林波、侯春飞、朱夫静:《中日韩城市化过程中的资源环境变化比较研究》,载《中国人口、资源与环境》2015年第4期,第126页。
[21] 阮虹著:《韩叙传:一个外交家的经历》,世界知识出版社2004年版,第502页。
[22] 参见日本财团法人自治体国际化协会(CLAIR)官方网站,http://www.clair.or.jp/。
[23] 杨龙、张彦华:《中韩地方政府跨国合作的现状与前景》,载《南开学报》(哲学社会科学版)2013年第2期,第4页。
[24] 参见中国国际友好城市联合会官方网站,http://www.cifca.org.cn/Web/YouCheng TongJi.aspx。
[25] 参见日本自治体国际化协会官方网站,http://www.clair.or.jp/index.html。
[26] 参见韩国全国市道知事协议会官方网站,http://exchange.gaok.or.kr/exchange/listNation. action。
[27] 参见中国国际友好城市联合会官方网站,http://www.cifca.org.cn/Web/YouCheng TongJi.aspx。
[28] 参见日本自治体国际化协会官方网站,http://www.clair.or.jp/cgi-bin/simai/j/02.cgi。需要说明的是,由于统计时间以及标准的某些差别(尤其在中国与日本“市、区、町、村”一级缔结的友好城市方面),此处引用的中日两国关于双方友城数量的统计数据有一定差异,但不影响对总体占比的判断。以下行文中,若无特殊说明,一般以中国国际友好城市联合会的统计为准。
[29] 参见韩国全国市道知事协议会官方网站,http://exchange.gaok.or.kr/exchange/listNation. action。
[30] 张静:《中日友好城市的缘分》,载《瞭望东方周刊》2012年9月21日,http://news.sohu. com/20120921/n353709953.shtml。
[31] 笔者与大连市人民政府外事办公室有关人士的访谈,大连,2015年8月6日。
[32] 《为何31年后重现日本3000人交流团访华?》,新浪网,2015年7月30日,http://news.sina. com.cn/c/zg/jpm/2015-05-26/23391077.html。
[33] 《日本东京都知事拟推行城市外交 欲改善同中韩关系》,中国网,2014年2月19日,http://www.chinanews.com/gj/2014/02-19/5857227.shtml。
[34] 汤伟:《“一带一路”与城市外交》,载《国际关系研究》2015年第4期,第65页。
[35] Hieyeon Keum, “Globalization and Inter-City Cooperation in Northeast Asia,” East Asia, Vol. 18, No. 2, 2000, p. 105.
[36] Emilie M. Hafner-Burton, Miles Kahler, and Alexander H. Montgomery, “Network Analysis for International Relations,” International Organization, Vol. 63, No. 3, 2009, p. 560.
[37] Zeev Maoz, Networks of Nations: The Evolution, Structure and Effects of International Networks, 1816-2001, Berkley: University of California Press, 2009, p. 4.
[38] David Singh Grewal, Network Power: the Social Dynamics of Globalization, New Haven: Yale University Press, 2008; Manuel Castells, “A Network Theory of Power,” International Journal of Communication, Vol. 5, No. 5, 2011, pp. 773-787.
[39] 李昕蕾、宋天阳:《跨国城市网络的实验主义治理研究——以欧洲跨国城市网络中的气候治理为例》,载《欧洲研究》2014年6月,第133页。
[40] Marco Keiner and Arley Kim, “Transnational City Networks for Sustainability,” European Planning Studies, Vol. 15, No. 10, 2007, p. 1373.
[41] 具体论述参见赵可金、陈维:《城市外交:探寻全球都市的外交角色》,载《外交评论》2013年第6期,第65页。
[42] 赵可金:《非传统外交导论》,北京大学出版社2015年版,第300页。
[43] Marco Keiner and Arley Kim, “Transnational City Networks for Sustainability,” p. 1380.
[44] 需要说明的是,友城网络也是一种城市网络,但由于更多属于自上而下的国家主导型,因此本文将其归入友好城市的多边外交加以论述。
[45] 徐洁:《日本地方政府开展城市间国际合作的考察与研究——以日本横滨市为例》,复旦大学2009年硕士学位论文。
[46] 感谢匿名评审专家对这一重要视角的提醒。
[47] 石晨霞:《区域治理视角下的东北亚气候变化治理》,载《社会科学》2015年第4期,第19页。
[48] 汤伟:《超越国家?——城市和国际体系转型的逻辑关系》,载《社会科学》2011年第8期,第21页。
[49] Toshizo Maeda, Kitakyushu Initiative for a Clean Environment, Final Report, Institute for Global Environmental Strategies (IGES), 2010, p. 29, http://kitakyushu.iges.or.jp/publication/KI_ FinalReport_2010.05.19.pdf.
[50] 参见赵可金:《嵌入式外交:对中国城市外交的一种理论解释》,载《世界经济与政治》2014年11期,第143页。
[51] [美]奈格尔·伍兹、安瑞塔·纳利卡:《治理与责任的限度:世贸组织、国际货币基金组织与世界银行》,载联合国教科文组织编:《国际社会科学杂志》2002年第4期。另可参见A. Prezworski, S. Stokes, and B. Manin, Democracy, Accountability and Representation, Cambridge: Cambridge University Press, 1999。
[52] [美]玛格丽特·凯克、凯瑟琳·辛金克:《跨越国界的活动家:国际政治中的倡议网络》,韩昭颖、孙英丽译,北京大学出版社2005年版,第9-11页。
[53] 于涛:《准确把握功能定位 大力开展城市外交——以大连城市外交为例》,载广州城市外交研讨会会刊《城市外交——中国城市外交的理论与实践》,2013年9月,第161页。
[54] 参见《我市与日本北九州市共同召开环保水道事业推介会》,大连市城建局网站,2011年4月13日,http://www.cjj.dl.gov.cn/info/157591_182259.htm。
[55] See Peter M. Haas, “UN Conferences and Constructivist Governance of the Environment,” Global Governance, Vol. 8, No. 1, 2002, pp. 78-91.
[56] 沈旭晖:《日本地方政府的“次国家外交”》,搜狐网,2012年8月2日,http://roll.sohu.com/ 20120802/n349664377.shtml。

